"

Chapter 6: Perfecting Your Writing: Grammar

Before we work more on piecing ideas together to form summaries and paragraphs, we need to look at fundamental sentence construction. Imagine you are reading a book for school. You need to find important details that you can use for an assignment. However, when you begin to read, you notice that the book has very little punctuation. The sentences fail to form complete paragraphs and instead form one block of text without clear organization. Most likely, this book would frustrate and confuse you. Without clear and concise sentences, it is difficult to find the information you need.

For both students and professionals, clear communication is important. Whether you are typing an email or writing a report or essay, it is your responsibility as the writer to present your thoughts and ideas clearly and precisely. Writing in complete sentences is one way to ensure that you communicate well. This section covers how to recognize and write basic sentence structures and how to avoid some common writing errors.

Components of a Sentence

Clearly written, complete sentences require key information: a subject, a verb and a complete idea. A sentence needs to make sense on its own. Sometimes, complete sentences are also called independent clauses. A clause is a group of words that may make up a sentence. An independent clause is a group of words that may stand alone as a complete, grammatically correct thought. The following sentences show independent clauses in curly brackets:

{We went to the store.} {We bought the ingredients on out list}, and then {we went home.}

All complete sentences have at least one independent clause. You can identify an independent clause by reading it on its own and looking for the subject and the verb.

Subjects

When you read a sentence, you may first look for the subject or what the sentence is about. The subject usually appears at the beginning of a sentence as a noun or a pronoun. A noun is a word that identifies a person, place, thing, or idea. A pronoun is a word that replaces a noun. Common pronouns are I, he, she, it, you, they, and we. In the following sentences, the subject is underlined once.

Malik is the project manager for this project. He will give us our assignments.

In these sentences, the subject is a person: Malik. The pronoun He replaces and refers back to Malik.

The computer lab is where we will work. It will be open twenty-four hours a day.

In the first sentence, the subject is a place: computer lab. In the second sentence, the pronoun It substitutes for computer lab as the subject.

The project will run for three weeks. It will have a quick turnaround.

In the first sentence, the subject is a thing: project. In the second sentence, the pronoun It stands in for the project.

Tip: In this chapter, please refer to the following grammar key:

  • Subjects are underlined once.
  • Verbs are underlined twice.
  • LV means linking verb; HV means helping verb; V means action verb.

Compound Subjects

A sentence may have more than one person, place, or thing as the subject. These subjects are called compound subjects. Compound subjects are useful when you want to discuss several subjects at once.

Desmond and Maria have been working on that design for almost a year.

Books, magazines, and online articles are all good resources.

In the first sentence, the subjects are Desmond and Maria. In the second sentence, books, magazines, and online articles are the subjects.

Prepositional Phrases

You will often read a sentence that has more than one noun or pronoun in it. You may encounter a group of words that includes a preposition with a noun or a pronoun. Prepositions connect a noun, pronoun, or verb to another word that describes or modifies that noun, pronoun, or verb. Common prepositions include in, on, under, near, by, with, and about. A group of words that begin with a preposition is called a prepositional phrase. A prepositional phrase begins with a preposition and modifies or describes a word. It cannot act as the subject of a sentence. The following phrases inside curly brackets are examples of prepositional phrases.

We went {on a business trip}. That restaurant {with the famous pizza} was on the way. We stopped {for lunch}.
The prepositional phrases in this example include on a business trip, with the famous pizza, and for lunch.

Self-Practice Exercise 6.9

H5P: Circle the subject of the sentence. If the subject is compound, circle all the words relevant to the subject. You can ignore articles and conjunctions. Underline any prepositional phrases in the sentence. Underline words that make up the prepositional phrase. Ignore articles: click only the prepositions and their objects.

  1. The gym is open until nine o’clock tonight.
  2. The student with the most extra credit will win a homework pass.
  3. Maya and Tia found an abandoned cat by the side of the road.
  4. The driver of that pickup truck skidded on the ice.
  5. Anita won the race with time to spare.
  6. The people who work for that company were surprised about the merger.
  7. Working in haste means that you are more likely to make mistakes.
  8. The soundtrack has over 60 songs in languages from around the world.
  9. His latest invention does not work, but it has inspired the rest of us.

Verbs

Once you locate the subject of a sentence, you can move on to the next part of a complete sentence: the verb. A verb is often an action word that shows what the subject is doing. A verb can also link the subject to a describing word. There are three types of verbs that you can use in a sentence: action verbs, linking verbs, or helping verbs.

Action Verbs

A verb that connects the subject to an action is called an action verb. An action verb answers the question what is the subject doing? In the following sentences, the words underlined twice are action verbs.

The dog barked at the jogger.

He gave a short speech before we ate.

Barked and gave are action verbs.

Linking Verbs

A verb can often connect the subject of the sentence to a describing word. This type of verb is called a linking verb because it links the subject to a describing word. In the following sentences, the words underlined twice are linking verbs.

The coat was old and dirty.

The clock seemed broken.

Was and seemed are linking verbs.

If you have trouble telling the difference between action verbs and linking verbs, remember:

  • An action verb shows that the subject is doing something.
  • A linking verb simply connects the subject to another word that describes or modifies the subject.

A few verbs can be used as either action verbs or linking verbs.

Action verb: The boy looked for his glove.

Linking verb: The boy looked tired.

Although both sentences use the same verb, the two sentences have completely different meanings. In the first sentence, the verb describes the boy’s action. In the second sentence, the verb describes the boy’s appearance.

Helping Verbs

A third type of verb you may use as you write is a helping verb. Helping verbs are verbs that are used with the main verb to describe a mood or tense. Helping verbs are usually a form of be, do, or have. The word can is also used as a helping verb.

The restaurant is known for its variety of dishes.

Is is the helping verb. Known is the main verb.

She does speak up when prompted in class.

Does is the helping verb. Speak up is the main verb.

We have seen that movie three times.

Have is the helping verb. Seen is the main verb.

They can tell when someone walks on their lawn.

Can is the helping verb. Tell is the main verb.

Tip: Whenever you write or edit sentences, keep the subject and verb in mind. As you write, ask yourself these questions to keep yourself on track:

  • Subject: Who or what is the sentence about?
  • Verb: Which word shows an action or links the subject to a description?

Self-Practice Exercise 6.10

H5P: Please circle on all the verbs in the sentences below. If the very uses two words, circle on both.

  1. The cat sounds ready to come back inside.
  2. We have not eaten dinner yet.
  3. It took four people to move the broken down car.
  4. The book was filled with notes from class.
  5. We walked from room to room, inspecting for damages.
  6. Sandeep was expecting a package in the mail.
  7. The clothes still felt damp even though they had been through the dryer twice.
  8. The teacher who runs the studio is often praised for his restoration work on old masterpieces.

Name the type of verb used in each sentence. Use V for action verbs, LV for linking verbs, and HV for helping verbs. The blank comes after each verb.

  1. The cat sounds ready to come back inside.
  2. We have not eaten dinner yet.
  3. It took four people to move the broken down car.
  4. The book was filled with notes from class.
  5. We walked from room to room, inspecting for damages.
  6. Harold was expecting a package in the mail.
  7. The clothes still felt damp even though they had been through the dryer twice.
  8. The teacher who runs the studio is often praised for his restoration work on old masterpieces.

Sentence Structure (Including Fragments)

Now that you know what makes a complete sentence—a subject and a verb—you can use other parts of speech to build on this basic structure. Good writers use a variety of sentence structures to make their work more interesting. This section covers different sentence structures that you can use to make longer, more complex sentences.

Sentence Patterns

Six basic subject-verb patterns can enhance your writing. A sample sentence is provided for each pattern. As you read each sentence, take note of where each part of the sentence falls. Notice that some sentence patterns use action verbs and others use linking verbs.

Subject – Verb

Computers hum.

Subject – Linking Verb – Noun

Computers are tools.

Subject – Linking Verb – Adjective

Computers are expensive.

Subject – Verb – Adverb

Computers calculate quickly.

Subject – Verb – Direct Object

When you write a sentence with a direct object (DO), make sure that the DO receives the action of the verb.

Sally rides a motorcycle.
Sally is the subject. Rides is the verb. A motorcycle is the direct object.

Subject – Verb – Indirect Object – Direct Object

In this sentence structure, an indirect object explains to whom or to what the action is being done. The indirect object is a noun or pronoun, and it comes before the direct object in a sentence.

My coworker gave me the reports.

My coworker is the subject. Gave is the verb. Me is the indirect object. Reports is the direct object.

Self-Practice Exercise 6.11

H5P: Fill in the blanks to the right of each word to indicate its part of speech. Use S for subject, V for verb, N for noun, LV for linking verb, ADJ for adjective, ADV for adverb, DO for direct object, IO for indirect object.

  1. John ____ runs ____ .
  2. John ____ is ____ an athlete ____ .
  3. John ____ is ____ hurt ____ .
  4. John ____ heals ____ quickly ____ .
  5. John ____ buys ____ a bicycle ____ .
  6. John ____ gives ____ me ____ his running shoes ____ .

Fragments

The sentences you have encountered so far have been independent clauses. As you look more closely at your past writing assignments, you may notice that some of your sentences are not complete. A sentence that is missing a subject or a verb is called a fragment. A fragment may include a description or may express part of an idea, but it does not express a complete thought.
  • Fragment: Children helping in the kitchen.
  • Complete sentence: Children helping in the kitchen often make a mess.

You can easily fix a fragment by adding the missing subject or verb. In the example, the sentence was missing a verb. Adding often make a mess creates an S-V-N sentence structure. Figure 3.1 illustrates how you can edit a fragment to become a complete sentence.

editing fragments
Figure 6.1 Editing Fragments That Are Missing a Subject or a Verb [Figure 6.1 Image description]

See whether you can identify what is missing in the following fragments.

  • Fragment: Told her about the broken vase.
  • Complete sentence: I told her about the broken vase.
  • Complete sentence: The store down on Main Street sells music.

Common Sentence Errors

Fragments often occur because of some common errors, such as starting a sentence with a preposition, a dependent word, an infinitive, or a gerund. If you use the six basic sentence patterns when you write, you should be able to avoid these errors and thus avoid writing fragments.

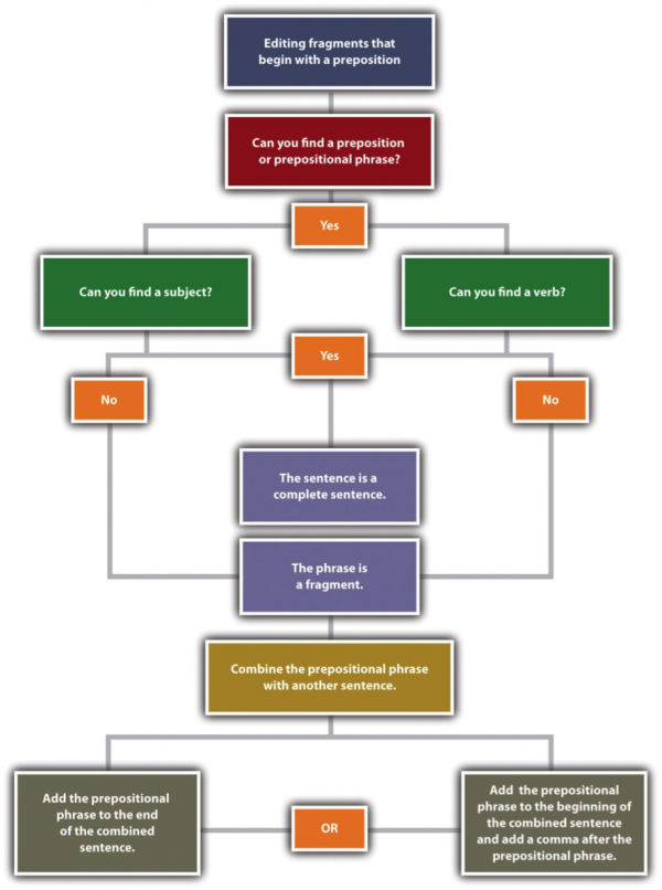
When you see a preposition, check to see that it is part of a sentence containing a subject and a verb. If it is not connected to a complete sentence, it is a fragment, and you will need to fix this type of fragment by combining it with another sentence. You can add the prepositional phrase to the end of the sentence. If you add it to the beginning of the other sentence, insert a comma after the prepositional phrase. Look at the examples. Figure 3.2 illustrates how you can edit a fragment that begins with a preposition.

Example A:

  • Incorrect: After walking over two miles. John remembered his wallet.
  • Correct: After walking over two miles, John remembered his wallet.
  • Correct: John remembered his wallet after walking over two miles.

Example B

  • Incorrect: The dog growled at the vacuum cleaner. When it was switched on.
  • Correct: When the vacuum cleaner was switched on, the dog growled.
  • Correct: The dog growled at the vacuum cleaner when it was switched on.
editing fragments2
Figure 6.2 Editing Fragments That Begin with a Preposition [Figure 6.2 Image Description]

Clauses that start with a dependent word—such as since, because, without, or unless—are similar to prepositional phrases. Like prepositional phrases, these clauses can be fragments if they are not connected to an independent clause containing a subject and a verb. To fix the problem, you can add such

a fragment to the beginning or end of a sentence. If the fragment is added at the beginning of a sentence, add a comma after it before the independent clause.

  • Incorrect: Because we lost power. The entire family overslept.
  • Correct: Because we lost power, the entire family overslept.
  • Correct: The entire family overslept because we lost power.
  • Incorrect: He has been seeing a physical therapist. Since his accident.
  • Correct: Since his accident, he has been seeing a physical therapist.
  • Correct: He has been seeing a physical therapist since his accident.

When you encounter a word ending in -ing in a sentence, identify whether it is being used as a verb in the sentence. You may also look for a helping verb. If the word is not used as a verb or if no helping verb is used with the -ing verb form, the verb is being used as a noun. An -ing verb form used as a noun is called a gerund.

  • Verb: I was working on homework until midnight.
  • Noun: Working until midnight makes me tired the next morning.

Once you know whether the -ing word is acting as a noun or a verb, look at the rest of the sentence. Does the entire sentence make sense on its own? If not, what you are looking at is a fragment. You will need to either add the parts of speech that are missing or combine the fragment with a nearby sentence. Figure 3.3 illustrates how to edit fragments that begin with a gerund.

Figure 6.3 Editing Fragments That Begin with Gerunds [Figure 6.3 Image Description]
  • Incorrect: Congratulating the entire team. Sarah raised her glass to toast their success.
  • Correct: She was congratulating the entire team. Sarah raised her glass to toast their success.
  • Correct: Congratulating the entire team, Sarah raised her glass to toast their success.

Another error in sentence construction is a fragment that begins with an infinitive. An infinitive is a verb paired with the word to; for example, to run, to write, or to reach. Although infinitives are verbs, they can be used as nouns, adjectives, or adverbs. You can correct a fragment that begins with an infinitive by either combining it with another sentence or adding the parts of speech that are missing.

  • Incorrect: We needed to make 300 more paper cranes. To reach the one thousand mark.
  • Correct: We needed to make 300 more paper cranes to reach the one thousand mark.
  • Correct: We needed to make 300 more paper cranes. We wanted to reach the one thousand mark.

Self-Practice Exercise 6.12

H5P: Mark all of the fragments in the list of sentences below.

  1. Unless the ground thaws before spring break.
  2. You’ll find what you need if you look.
  3. On the shelf next to the potted plant.
  4. Working without taking a break.
  5. We try to get as much work done as we can in an hour.
  6. I needed to bring work home.
  7. We won’t be planting any tulips this year.
  8. In order to meet the deadline.
  9. Deidre scoured the classifieds each day.
  10. To find the perfect apartment.

Image Descriptions

A decision tree for editing sentence fragments that are missing a subject or a verb:

  1. Does the sentence contain a subject?
    • If yes, go to #2.
    • If no, the sentence is a fragment. Add a subject to make it a complete sentence. Then go to #2.
  2. Does the sentence contain a verb?
    • If yes, the sentence is a complete sentence.
    • If no, the sentence is a fragment. Add a verb to make it a complete sentence.

[Return to Figure 6.1]

A decision tree for editing fragments that begin with a preposition:

  1. Can you find a preposition or prepositional phrase?
  2. Can you find a subject?
    • If yes, go to #3.
    • If no, go to #4.
  3. Can you find a verb?
    • If yes, the sentence is a complete sentence.
    • If no, go to #4.
  4. The phrase is a fragment. Combine the prepositional phrase with another sentence. Add the prepositional phrase to the end of the combined sentence or add the prepositional phrase to the beginning of the combined sentence and add a comma after the prepositional phrase.

[Return to Figure 6.2]

A decision tree for editing fragments that begin with a gerund:

  1. Does the phrase contain a word that ends in -ing?
  2. Does the -ing word have a helping verb?
    • If yes, the -ing word is a verb. Go to
    • If no, the -ing word is a gerund, a noun.
  3. Does the phrase make sense on its own?
    • If yes, the sentence is a complete sentence.
    • If no, go to #4.
  4. The phrase is a fragment. Correct by adding the missing part of speech or correct by combining with a nearby sentence.

[Return to Figure 6.3]

License

Icon for the Creative Commons Attribution-NonCommercial-ShareAlike 4.0 International License

Academic Writing for Success Canadian Edition Copyright © 2021 by Loyalist College Pressbooks is licensed under a Creative Commons Attribution-NonCommercial-ShareAlike 4.0 International License, except where otherwise noted.

Share This Book